|
新媒体
|
无障碍
|
长者专区
|
简
|
繁
网站手机端
首页
机构职能
政务信息
政府信息公开
专题专栏
互动交流
办事服务
国宝大熊猫
您当前的位置:
首页
>
常态化防火专题
>
火险等级预报
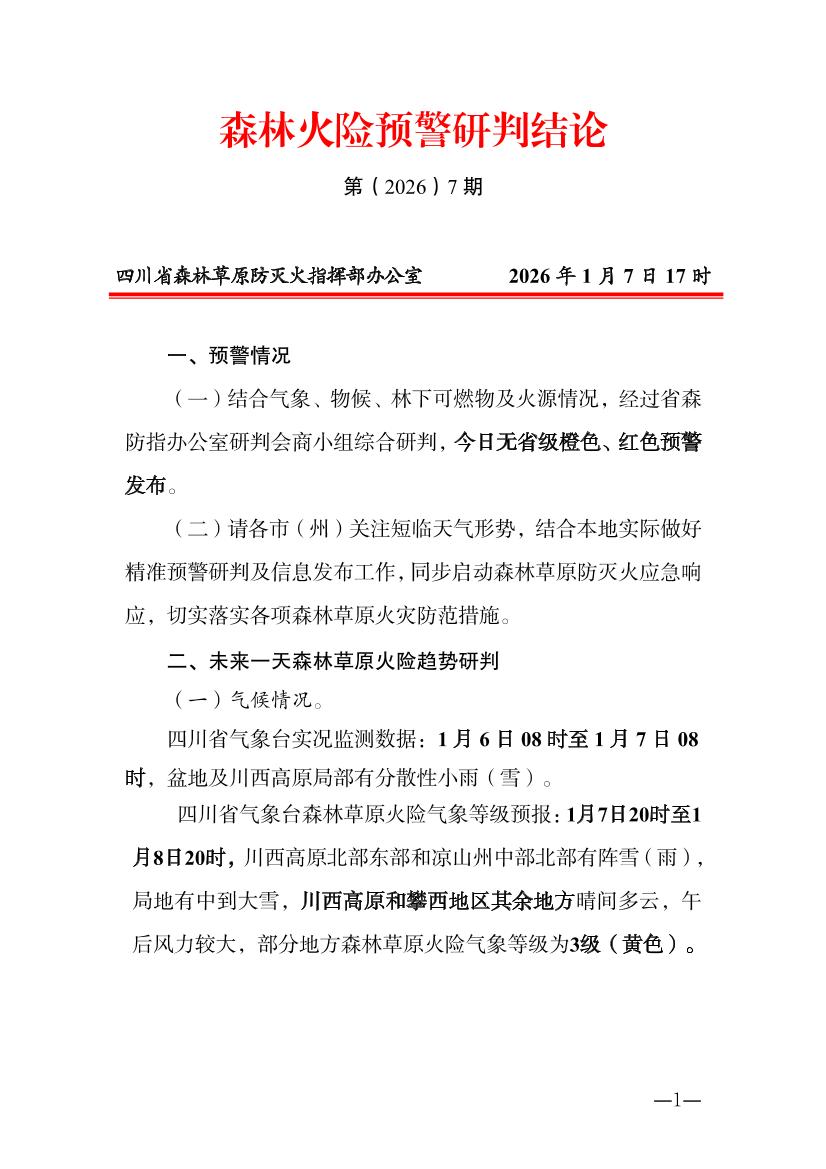
森林火险预警研判结论第(2026)7期
发布日期:2026-01-07
来源:
四川省森林草原防灭火指挥部办公室
作者:
字体:
大
中
小
分享到:
当前位置:
森林火险预警研判结论第(2026)7期
发布时间:2026-01-07
来源:四川省森林草原防灭火指挥部办公室
快速入口
中国政府网
国家林草局
省外林草
相关省外林草单位
北京
天津
河北
山西
内蒙古
辽宁
吉林
黑龙江
上海
江苏
浙江
安徽
福建
江西
山东
河南
湖北
湖南
广东
广西
海南
重庆
贵州
云南
陕西
甘肃
青海
宁夏
新疆
市州林草
相关市州林草单位
成都市
自贡市
攀枝花市
泸州市
德阳市
绵阳市
广元市
遂宁市
内江市
乐山市
南充市
宜宾市
广安市
达州市
巴中市
雅安市
眉山市
资阳市
阿坝州
甘孜州
凉山州
直属单位
相关直属单位
四川省林业和草原有害生物防治检疫总站
四川省林业科学研究院
四川省草原科学研究院
四川省林业和草原调查规划院
四川省林业中心医院
四川省汶川卧龙特别行政区
唐家河国家级自然保护区管理处
其他
相关其他单位
四川省林学会
四川省林业有害生物防治协会
四川林业集团有限公司
阿坝州观音桥国有林保护局
四川省长江造林局
四川省大渡河造林局
凉山州雷波重点国有林保护局
阿坝州马尔康国有林保护局
凉山州木里重点国有林保护局
阿坝州岷江国有林保护局
阿坝州川西国有林保护局
阿坝州黑水国有林保护局
阿坝州小金国有林保护局
国家林草科学数据中心四川子平台
四川公共数据开放网
生态感知
美丽中国相册
四川省林业勘察设计研究院
四川省绿化基金会
网站导航
|
网站声明
|
联系我们
主办单位:四川省林业和草原局
承办单位:四川省林业和草原发展研究中心
地址:四川省成都市人民北路一段15号
邮政编码:610081
网站运维电话:028-83228669
网站标识码5100000056
蜀ICP备19039409号
川公网安备 51010602000938号